网站首页  
地市频道: 郑州开封洛阳平顶山安阳鹤壁新乡焦作濮阳许昌漯河三门峡南阳商丘信阳周口驻马店济源
政务
中原经济区 政策法规 业务指导 职称教育
档案科研 档案学会 党建 精神文明 廉政
资讯
通知公告 档案新闻 档案电子期刊
互动
网上调查 馆藏珍品展厅 民国徽章展
利用天地 档案征集 档案技术
档案文件查阅
已公开现行文件查询 河南数字档案馆
音视频档案 历史记忆 本地沿革
 公告通知
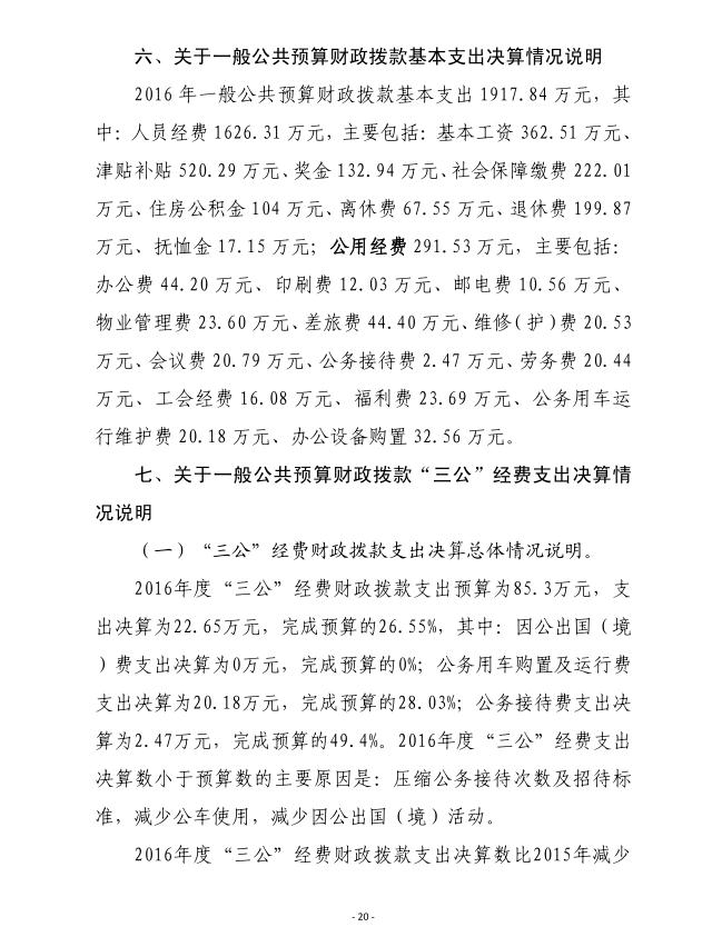
河南省档案局2016年度部门决算
更新时间:2017-9-4


友情链接
地址:郑州市金水路18号 邮政编码:450003 电子邮箱: hndafgc@126.com
版权所有 河南省档案局 豫ICP备11015203号-1